大游中国股份有限公司-BG大游官方网站-DNA存储纠错编码技术专家

Nature错配率仅百万分之一!王开航团队开发突破性DNA组装技术Sidewinder解锁复杂序列合成新范式

作者:小编 日期:Jan.25.2026 点击数:  

  DNA编码了生物系统执行各类功能所需的全部信息,为此人们开展了大量生物体遗传信息的读取、编辑与编写工作。近年来,科研人员在DNA读取和编辑方面均取得重大突破,如长读长测序技术革新了DNA读取方式、CRISPR-Cas技术实现了DNA编辑质的飞跃,但DNA编写(合成与组装)技术发展却严重滞后。

  目前,DNA从头构建依赖化学或酶法合成的短链单链DNA(ssDNA)寡核苷酸,但其准确率和产量随长度增加而呈指数下降,导致长链DNA必须通过组装短片段来实现。现有DNA组装技术以两条互补ssDNA黏性末端的双向连接(2WJ)为核心,黏性末端既承担组装引导功能,又作为最终序列的组成部分,这种双重功能导致无法在不改变目标产物的前提下,对组装过程进行独立优化。这导致组装过程易产生错误积累,严重限制了组装的规模、复杂度和准确性。

  为解决这一根本性矛盾,美国加州理工学院王开航团队开发一种新型DNA组装技术Sidewinder,该技术利用DNA三向连接(3WJ),首次将指导组装的信息与最终目标序列分离,突破了传统2WJ技术的固有局限。研究团队通过多项实验验证了Sidewinder技术的变革性:可稳健且精准地完成40个片段的高效组装;成功完成高GC含量、高重复序列的复杂DNA精准合成;在同一反应中平行组装多个不同基因;以及构建包含442,368个变体、覆盖基因全长多样化位点的高覆盖度组合文库。此外,该技术实现了高保真DNA组装,三向连接处的错配率约为1/1,000,000。综上,Sidewinder从根本上克服了现有组装技术对序列内容的依赖,为合成生物学提供了强大且通用的基因编写工具。

Nature错配率仅百万分之一!王开航团队开发突破性DNA组装技术Sidewinder解锁复杂序列合成新范式(图1)

  3WJ是一种独特的DNA构象,广泛存在于DNA纳米技术中的非典型或人工DNA相互作用中,但在DNA组装中尚未应用。Sidewinder技术的核心创新在于利用3WJ结构,引入了一条独立于目标序列的第三条螺旋链(Sidewinder螺旋)来指导组装。该螺旋链不是最终组装序列的一部分,可将组装指令与最终序列彻底分离,并彻底打破了组装位点、序列及可同时组装的DNA片段数量的限制。

  具体而言,Sidewinder组装片段包含两类独特的末端结构,toeholds(t/t*)和Sidewinder barcodes(b/b*)。toeholds(t/t*)是最终合成产物中存在的短暴露单链序列,类似传统2WJ方法中的黏性末端;barcodes(b/b*)则是高度优化的组装引导序列,不纳入最终产物。组装时,具有高解链温度的barcodes(b/b*)互补配对,驱使正确的相邻片段优先结合,形成稳定的3WJ结构;这一结合进而将片段末端的互补toeholds(t/t*)拉近并稳定,随后通过连接酶共价连接,只留下一个缺口;然后通过连接酶修复缺口,永久性地将两个片段连接在一起;最后,通过聚合酶延伸反应,将barcodes(b/b*)置换或降解,无痕获得目标DNA序列。

  验证实验表明,仅当toeholds(t/t*)和barcodes(b/b*)同时互补时才能成功组装,确保了组装的高特异性与准确性。

Nature错配率仅百万分之一!王开航团队开发突破性DNA组装技术Sidewinder解锁复杂序列合成新范式(图2)

  为全面评估Sidewinder的性能极限,研究团队设计了一系列极具挑战性的组装任务,并与当前主流技术进行了直接比较。

  在大规模多片段组装方面,Sidewinder技术突破了传统方法受限制性内切酶序列、正交黏性末端调整等约束的局限。研究团队以LuxABCDE操纵子序列为目标,分别测试了5、10、20及40个片段的组装效果,并与聚合酶循环组装(PCA)、Gibson组装等传统方法对比。结果显示,Sidewinder成功组装了5-40片段,在所有反应中均产生单一的目标扩增子,且无错误组装的迹象。纳米孔测序定量分析显示,BG大游娱乐平台Sidewinder40片段组装中正确率高达96.72%,且片段顺序全部正确;22,533个3WJ连接位点无错配。相比之下,多种主流传统组装方法在超过5个片段时即告失败。

  上述结果表明,Sidewinder凭借3WJ相互作用的高排他性与保真度实现了大型多片段组装,突破了当前单次反应可组装长寡核苷酸数量的限制,仅受寡核苷酸合成错误和无突变克隆筛选概率制约。

Nature错配率仅百万分之一!王开航团队开发突破性DNA组装技术Sidewinder解锁复杂序列合成新范式(图3)

  高GC含量和高重复序列是DNA合成的两大经典难题,除能可靠组装远超传统方法的大量片段外,Sidewinder还能构建其他方法难以组装的复杂DNA序列。对于GC含量高达70%、局部达95%的人源APOE基因,研究团队通过12片段Sidewinder组装获得了单一、纯净纯净产物。测序分析显示,99.89% reads为正确组装;连接点分析共识别出50,636个连接点,全部正确连接。

  针对高重复序列,研究团队选择了蚕丝蛋白h-fibroin的一段序列,设计了带有相同toeholds(t/t*)序列的5个Sidewinder组装片段。结果显示,Sidewinder凭借barcodes(b/b*)的特异性介导,成功实现精准组装。纳米孔测序显示,99.19%reads为正确组装,单连接位点正确率达99.77%,仅出现少量PCR副产物,而传统技术在此类序列组装中完全失效。

Nature错配率仅百万分之一!王开航团队开发突破性DNA组装技术Sidewinder解锁复杂序列合成新范式(图4)

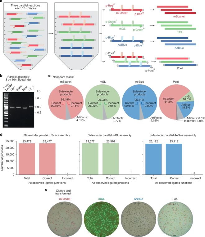
  Sidewinder的高保真度使其能够在同一反应管中同时完成多个不同构建体的组装,这一特性尤其适用于AI辅助的DNA与蛋白质设计领域。研究团队将分别编码红色荧光蛋白mScarlet、绿色荧光蛋白mGL和蓝色显色蛋白aeBlue基因的三个Sidewinder组装片段(10片段)混合,在同一反应管中进行组装。

  结果显示,无论是通过特异性引物分别扩增单一目标,还是用通用引物扩增整个混合物,都能获得正确、纯净的产物。纳米孔测序显示,每个构建体的正确组装产物比例均超95%,且其中99.9%为正确、独立组装体;混合池错配率低,3WJ处错配连接位点极少。将组装产物转化至大肠杆菌后,表型观察与测序分析结果完全吻合,证实了Sidewinder平行组装的高保真与高效率。

Nature错配率仅百万分之一!王开航团队开发突破性DNA组装技术Sidewinder解锁复杂序列合成新范式(图5)

  Sidewinder技术在构建大规模、高质量蛋白质工程组合突变文库方面潜力巨大。研究团队将荧光蛋白eGFP基因拆分为10片段的Sidewinder组装体系,在基因全长17个位点预设密码子变异并进行组合多样化,构建了一个理论容量超442,368种变体的庞大文库;通过PacBio单分子长读长测序对克隆前后的文库进行高保真分析。

  结果显示,克隆前Sidewinder产物中98.88%组装正确,3WJ连接位点错配率低至1/960,617,且未引入额外组装错误。文库多样性分析显示,密码子、片段、基因层面均实现高覆盖:17个突变位点的理论组合覆盖度超91.7%,共观察到405,778种变体,几乎覆盖所有15-17位突变组合。此外,通过对构建的eGFP突变文库进行功能筛选,成功获得了不同颜色荧光的蛋白质变体,直接证实了该技术所产生文库的功能性与高度多样性。

Nature错配率仅百万分之一!王开航团队开发突破性DNA组装技术Sidewinder解锁复杂序列合成新范式(图6)

  综上所述,Sidewinder技术通过3WJ介导的序列解耦设计,从根本上解决了传统DNA组装技术的核心局限。该技术不仅能以超高保真度完成传统方法难以企及的大规模、高复杂度序列构建,更在并行组装与超大规模组合文库构建方面展现出独特优势,为合成生物学、蛋白质工程等领域带来革命性突破。

  特别声明:以上内容(如有图片或视频亦包括在内)为自媒体平台“网易号”用户上传并发布,本平台仅提供信息存储服务。

  0比4不敌日本队,U23国足球员道歉!主教练鸣不平!球迷鼓励:已经很棒了

  美国联邦执法人员再次开枪打死一居民后,NBA因安全原因推迟森林狼对勇士比赛

  华为FreeClip 2耳夹耳机确认支持Android设备豆包App唤醒

  戴尔推出SE2726D显示器:27英寸2K 144Hz护眼屏,售899元