大游中国股份有限公司-BG大游官方网站-DNA存储纠错编码技术专家

预见2025:《2025年中国精准医疗行业全景图谱》(附市场现状、竞争格局和发展趋势等)

作者:小编 日期:Jul.18.2025 点击数:  

  精准医疗是通过基因组、蛋白质组等组学技术和医学前沿技术,对于大样本人群与特定疾病类型进行生物标记物的分析与鉴定、验证与应用,从而精确寻找到疾病的原因和治疗的靶点,并对一种疾病不同状态和过程进行精确分类,最终实现对于疾病和特定患者进行个性化精准治疗的目的。精准医疗行业主要包括精准预防、精准诊断、精准治疗三大细分市场。

预见2025:《2025年中国精准医疗行业全景图谱》(附市场现状、竞争格局和发展趋势等)(图1)

  从精准医疗产业链来看,上游主要涵盖药物、技术等研发环节和药品、制剂、设备、器械等生产环节;中游主要涵盖以细胞储存、基因检测为代表的精准预防环节,以基因检测、细胞检测、液体活检为代表的精准诊断环节,还有以细胞治疗、基因治疗为代表的精准治疗环节;下游主要为相关产品和服务通过线上和线下零售药店、各级医院等,提供给居民用户。

预见2025:《2025年中国精准医疗行业全景图谱》(附市场现状、竞争格局和发展趋势等)(图2)

预见2025:《2025年中国精准医疗行业全景图谱》(附市场现状、竞争格局和发展趋势等)(图3)

  中国精准医疗整体发展时间较短,整体发展向好。2015年,习近平总书记要求成立中国精准医疗战略专家组,科技部组织首次精准医疗战略专家会议,并决定在2030年前投入600亿用于精准医疗。2022年,国家发改委发布《“十四五”生物经济发展规划》提出重点围绕先进诊疗技术和装备、精准医疗、检验检测等方向,提升原始创新能力。

预见2025:《2025年中国精准医疗行业全景图谱》(附市场现状、竞争格局和发展趋势等)(图4)

  自2015年,科技部组织首次精准医疗战略专家会议,并计划在2030年前投入600亿用于精准医疗。中国相关政策规划文件频发,为精准医疗行业的发展提供了良好的政策环境。

预见2025:《2025年中国精准医疗行业全景图谱》(附市场现状、竞争格局和发展趋势等)(图5)

  2015年,精准医疗在中国首次提出后,2015-2016年相关注册企业数量大幅增加。2015年以前注册的相关领域企业也纷纷申请认证、扩大经营范围,成为精准医疗行业内企业。截至2024年底,中国精准医疗行业注册企业超过3000家。

预见2025:《2025年中国精准医疗行业全景图谱》(附市场现状、竞争格局和发展趋势等)(图6)

  从基因检测注册产品来看,根据国家药监局平台数据,截至2024年底,我国境内注册的基因检测分析相关医疗器械产品数量超过600个。2024年,新注册产品数量达到122个,接近2023年两倍。

预见2025:《2025年中国精准医疗行业全景图谱》(附市场现状、竞争格局和发展趋势等)(图7)

  从细胞与基因治疗(CGT)注册和临床情况来看,2023年国家药品监督管理局药品审评中心共受理细胞和基因治疗产品42件,包括IND申请30件、补充申请10件及进口申请2件。

预见2025:《2025年中国精准医疗行业全景图谱》(附市场现状、竞争格局和发展趋势等)(图8)

  根据2015-2023年全国医疗卫生机构诊疗情况数据,近年来患者就医人次呈波动增长趋势。2023年全年,全国医疗卫生机构的总诊疗人次为95.6亿人次,平均每人到医疗卫生机构就诊6.8次。2024年1-6月,全国医疗卫生机构总诊疗人次37.4亿人次(不包含诊所、医务室、村卫生室数据),同比增长12.1%。

预见2025:《2025年中国精准医疗行业全景图谱》(附市场现状、竞争格局和发展趋势等)(图9)

  从2008年、2013年、2018年全国三次调查地区居民的慢性病患病率来看,居民慢性病患病率较高的有循环系统疾病,内分泌、营养和代谢疾病,消化系统疾病等,且2008-2018年,患病率逐渐上升。2018年居民慢性病患病率最高的是循环系统疾病,为251.0‰,其中城市为256.3‰,农村为244.9‰;其次是内分泌、营养和代谢疾病,2018年患病率为62.5‰,其中城市为77.1‰,农村为45.6‰。具体情况见下表:

预见2025:《2025年中国精准医疗行业全景图谱》(附市场现状、竞争格局和发展趋势等)(图10)

  2016-2022年,中国精准医疗行业市场规模呈逐年上升趋势,年均增长率达到18.5%。2022年,中国精准医疗行业市场规模突破2000亿元,同比增长14%左右。前瞻初步统计2024年市场规模超过2700亿元。

预见2025:《2025年中国精准医疗行业全景图谱》(附市场现状、竞争格局和发展趋势等)(图11)

  我国主要精准医疗行业企业主要分布在广东省,注册企业数量占总数的20%以上;北京、上海、江苏也有较多注册企业,其中,北京和上海地区上游生产企业密集,具有产业链集群优势。

预见2025:《2025年中国精准医疗行业全景图谱》(附市场现状、竞争格局和发展趋势等)(图12)

  精准医疗行业涵盖众多细分领域,在不同细分赛道,均涌现出了一批具有代表性的企业。中国精准医疗各细分领域及代表性企业情况如下:

预见2025:《2025年中国精准医疗行业全景图谱》(附市场现状、竞争格局和发展趋势等)(图13)

  我国精准医疗行业涉及细分领域众多,在不同领域企业、机构数量及发展水平也不尽相同,这也推动了我国目前较为分散的市场格局,BG大游娱乐平台市场集中度低。BG大游娱乐平台但从细分市场来看,部分市场已经涌现出了一批优势企业。在基因测序仪领域,华大智造占据绝对优势地位;在基因检测领域,华大基因、贝瑞基因等占据领先地位;在第三方检测服务领域,迪安诊断、金域医学占据主要市场;在医疗信息化、大数据领域,阿里、华为、腾讯等巨头逐渐布局;在细胞与基因治疗领域,药明巨诺、复兴凯特、传奇生物已有上市产品。综合来看,我国精准医疗市场目前呈现整体集中度低,部分细分市场集中度高的态势。

预见2025:《2025年中国精准医疗行业全景图谱》(附市场现状、竞争格局和发展趋势等)(图14)

  在专科专病发展的基础上,互联网化、数据化和AI化赋能精准医疗快速发展。随着人类对疾病与基因关系认知的加深,基因测序成本的降低,以及生信、临床表征、环境、健康管理等数据库与知识体系的建立完善,精准医疗得到飞速发展,为患者提供个性化、智能化的精确诊断和治疗是精准医疗的重要发展方向。预计到2030年中国精准医疗市场规模将超过4300亿元。

预见2025:《2025年中国精准医疗行业全景图谱》(附市场现状、竞争格局和发展趋势等)(图15)

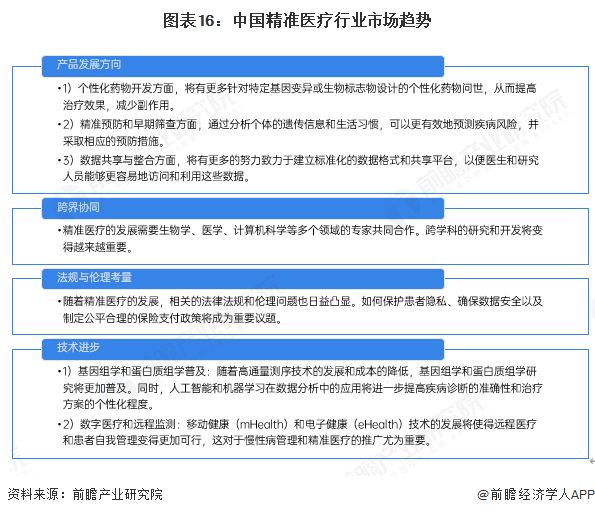
  精准医疗行业的未来发展将是多方面的,包括技术创新、数据整合、多学科合作、法规伦理建设、预防和早期筛查、个性化药物开发以及数字医疗和远程监测等方面。这些趋势将共同推动精准医疗向更加高效、个性化和普惠的方向发展。

预见2025:《2025年中国精准医疗行业全景图谱》(附市场现状、竞争格局和发展趋势等)(图16)

  更多本行业研究分析详见前瞻产业研究院《全球精准医疗行业发展前景预测与投资战略规划分析报告》

  同时前瞻产业研究院还提供产业新赛道研究、投资可行性研究、产业规划、园区规划、产业招商、产业图谱、产业大数据、智慧招商系统、行业地位证明、IPO咨询/募投可研、专精特新小巨人申报、十五五规划等解决方案。如需转载引用本篇文章内容,请注明资料来源(前瞻产业研究院)。

  更多深度行业分析尽在【前瞻经济学人APP】,还可以与500+经济学家/资深行业研究员交流互动。更多企业数据、企业资讯、企业发展情况尽在【企查猫APP】,性价比最高功能最全的企业查询平台。